Rex - NFC Receipts
A random fact about me, I horde receipts. Not for any real reason. When I get a receipt I'll fold it up and put it in my pocket. Later I'll find it in my pocket and remove it, placing it down on some surface where it's forgotten. This annoys the hell out of my partner who find these piles of useless receipts all over the place. Some stores now offer to take your email and send you a digital copy instead. I personally never take the time to read out my email to the clerk, nor do I really feel comfortable doing so. Not to mention you don't know what they're going to do with it.
One day I was shopping at Bureau en Gros (Staples for those out of province) and after checking out and being handed the receipt it struck me. Why don't we have an easy tap-for-receipt solution like we do for payments? This would solve so many issues. Waste, clutter, finance tracking, purchase history, warranty tracking. Another big potential with this setup would be offering companies a way to view anonymized data of where else there customers shop so they can nailing down that buyer persona with real data. I obsessed over the idea, planning out how it would all work, all the different features of it.
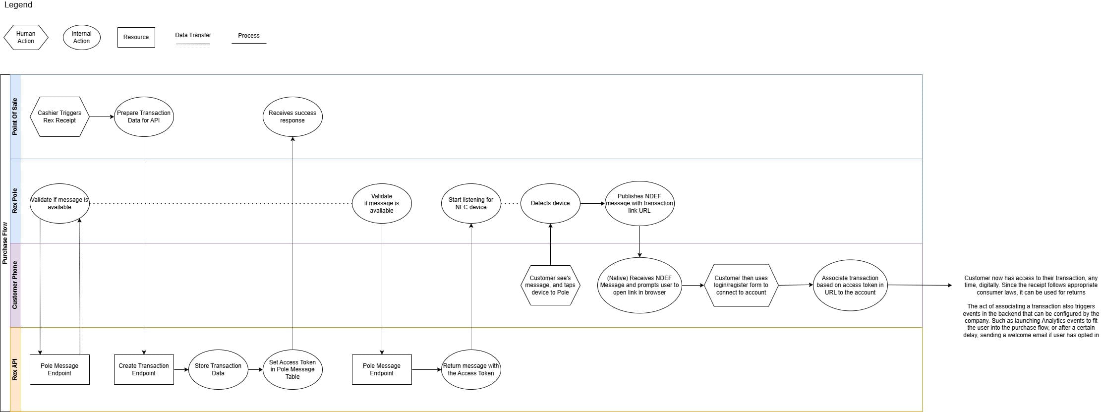
The major hurdle in my eye was how it would integrate with the seller's system. I started looking into decoding printer data so it could just be a middleman between the POS and the printer without any other integration. This was a bit too complex for phase 1 at least, so I started designing out an API, even buying a pane of plexiglass (back when it was somewhat affordable) to map out the architecture of it all.
Another big issue to tackle was how the tap system would work. The way I designed it was that the customer could tap their phone and be taken to a URL where they could enter their email or login. After that they would be able to see the receipt in digital form.
For the proof of concept, I made a mock POS (screenshots here). It would send transaction data to the API, the Arduino would poll the API for notifications and when it detected a new transaction it entered NFC mode which would transmit the URL to the phone when tapped. During development I discovered how insecure IoT tech really is. It can only really communicate through non encrypted (http) endpoints. As this system would be dealing with Personally Identifiable Information, that wasn't a risk I wanted to jump into.
The project sat on the backburner of my mind for a while until work started this really cool program where they were accepting proposals for side projects and would "finance" developers to work on these projects for an allotted time. 🎵This is my moment🎵. I got to work making a presentation, assembling a kickass team and giving them a brief of the project, and even diving into Adobe Animate to make an animation of the flow and making some "marketing" material.
The presentation went well. Some of the "judges" were really interested, but unfortunately it wasn't selected as the scope was too large (or that's what I tell myself). And so, this project joined the "abandoned" list. I now just throw out my receipts and regret it later like a normal person.

